您的位置: 首页 >华体会(中国)新闻>校园快讯 > 正文

科研立项结硕果 创新赋能育新机— 华体会网页版6项区级课题立项, 科研建设再谱新篇

2026-01-07 来源:科技处 文字:科技处 摄影:科技处 编辑:黄奕棋 责编:何晓婷 访问量: 【字体:

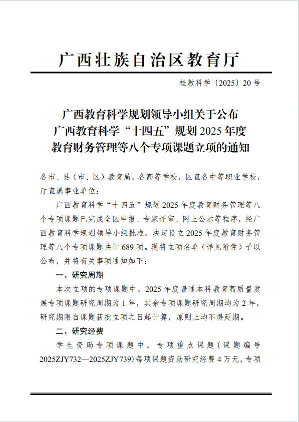
在科研创新的道路上,华体会网页版始终秉持锐意进取、深耕不辍的探索精神,以科研赋能教育高质量发展。近日,从广西壮族自治区教育厅立项结果揭晓,学校在广西教育科学“十四五”规划2025年度多个专项课题申报中取得佳绩,共有6项课题通过严格的专家论证评审成功立项,彰显了华体会网页版扎实的科研功底与鲜明的研究特色。

科研立项结硕果 创新赋能育新机——我校6项广西教育科学“十四五”规划专项课题成功立项 

此次成功立项的6项课题,覆盖人工智能赋能教育、融合教育、高校思政课建设、学生资助四大关键领域,研究方向精准对接教育发展前沿需求与学校育人实践,兼具理论深度与实践价值。其中,人工智能赋能教育专项一般课题1项,聚焦生成式AI与教育教学融合前沿方向,通过技术赋能推动教学模式创新;特殊教育专项一般课题2项,围绕孤独症幼儿融合教育困境破解、特教教师中医药素养提升的创新模式,为完善特殊教育支持体系提供实践路径;高校思政课教师研究专项一般课题2项,紧扣数智时代思政教育创新要求,探索数字技术赋能思政课建设、铸牢中华民族共同体意识融入意识形态阵地建设的有效路径;学生资助专项一般课题1项,聚焦数字化赋能学生资助工作优化,助力提升资助育人实效。

此次课题立项的丰收,是华体会网页版科研工作者潜心钻研、协同攻关的成果,更是学校长期坚持“科研兴校、质量立校”理念,持续强化科研团队建设、优化科研管理服务的生动体现。近年来,华体会网页版不断完善科研支持体系,搭建多层次科研交流平台,鼓励科研工作者立足教育教学实践开展原创性研究,聚焦人工智能赋能教育、融合教育等特色领域形成研究合力,营造了浓厚的科研创新氛围。

IMG_256 

IMG_256 

IMG_256 

文字:科技处

摄影:科技处

审核:赵容秀、李宁宁

责任编辑:何晓婷

来源:科技处

出品:党委宣传部

分享到:
【打印正文】
返回列表
×

用户登录