搜索
服务之窗
领导信箱
首页
用民族精神守望世界的沧海桑田和宇宙星辰,以扭转乾坤的力量昭示教育的结果可以改变现状。
学校概况
学校以立德树人为根本任务,坚持打造职业教育办学特色,践行“明德、厚学、维新、笃行”校训精神,建设“科学精神与人文精神”相结合的校园文化,深化产教融合、校企合作,致力培养德智体美劳全面发展,具有社会责任感、工匠精神、创新精神和实践能力的高层次技术技能人才,努力建设国内一流、特色鲜明的职业本科大学。
学校简介
组织机构
现任领导
学校标识
导览地图
学校影像
党的建设
坚持和加强党的全面领导,以习近平新时代中国特色社会主义思想为指导,坚持社会主义办学方向,认真学习贯彻党的二十大精神,落实习近平总书记关于职业教育的重要指示。依法治校,完善学校法人治理结构,机制运行顺畅,制度健全有效。
党员教育
组织建设
思政建设
品牌建设
数字化党史教育馆
教学科研
学校注重教育链与产业链的对接,注重与行业发展趋势的紧密结合,学校在坚持能力本位的基础上,进一步优化职业素养教育平台、职业技能教育平台和实践教学平台,构建了更为紧密对接产业链需求的七大课程模块人才培养体系。
教学动态
专业建设
专业竞赛
实训基地
科研动态
社会服务
教师团队
高水平教学名师、硕士及以上双师型教师授课,高技能人才、能工巧匠、非物质文化遗产传承人兼职任教,各类省部级高校重点实验室、示范实习实训基地、技术技能大师工作室助力人才培养和名师孵化。
师资队伍
教师风采
师资培训
人事招聘
产教融合
学校深入贯彻新发展理念,结合发展实际,积极探索开辟职教本科教学改革新路径。学校坚持深化产教融合,坚持“四引四融”,即把企业引入学校、把技术引入教材、把产品引入课堂、把大师引入教室、把学校融入园区、把教师融入企业、把教学融入车间、把学生融入岗位深化产教融合。
学研产职校区
校企合作
工学结合
产业学院
职教品质
从学校办学过程沉淀的优秀文化中凝练办学特色。学校在办学实践中坚持职业教育属性和办学方向不变,职教办学特色逐步显现。一是凝练“三爱三学三争”,落实立德树人根本任务。二是创新学生可持续发展育人模式。三是探索学校与社会融合健康活泼的学生管理模式。
职教出海
职业技能
逐羊讲坛
职业团队
招生就业服务
学校以立德树人为根本任务,坚持打造职业教育办学特色,践行“明德、厚学、维新、笃行”校训精神,建设“科学精神与人文精神”相结合的校园文化,深化产教融合、校企合作,致力培养德智体美劳全面发展,具有社会责任感、工匠精神、创新精神和实践能力的高层次技术技能人才,努力建设国内一流、特色鲜明的职业本科大学。
招生动态
招生简章
招生报名
就业指导
就业信息
创新创业
校园文化
学校以文化校园、技能校园、健康校园、创业校园、大美校园、和谐校园的目标建设校园文化。制作《心灵的方向》等系列校园歌曲,举办文化艺术节等文化品牌活动,建有红木、玉石等文化馆。在国家AAA级景区校园内建有女娲补天、文化百家林等数十处富有中华民族优秀传统文化内涵的景点,以优秀传统文化感染、教育学生。
实训场所佳联赏析
逐羊景区
校园歌曲
文化活动
文化展馆
校园图集
城职大看“一花一世界”
华体会网页版
在这里,你将漫步林荫小道,耳濡目染“立德树人、知行合一”的文化与传统,亲身体会“城职大人、工匠心”的精神与气质;你将与优秀伙伴砥砺同行,在集体中学会互助互爱,感受友谊的珍贵、师生情深;你将在充满哲思的校园景观中感受历史的厚重和文化的瑰丽,启迪智慧,塑造人格。
信息公开
图书馆
智慧校园
教务系统
OA办公系统
学生服务中心
报账系统
财务缴费系统
×
搜索过于频繁,请输入验证码
头条新闻
校园快讯
通知公告
媒体关注
媒体矩阵
您的位置:
首页
>
华体会(中国)新闻
>
通知公告
>
正文
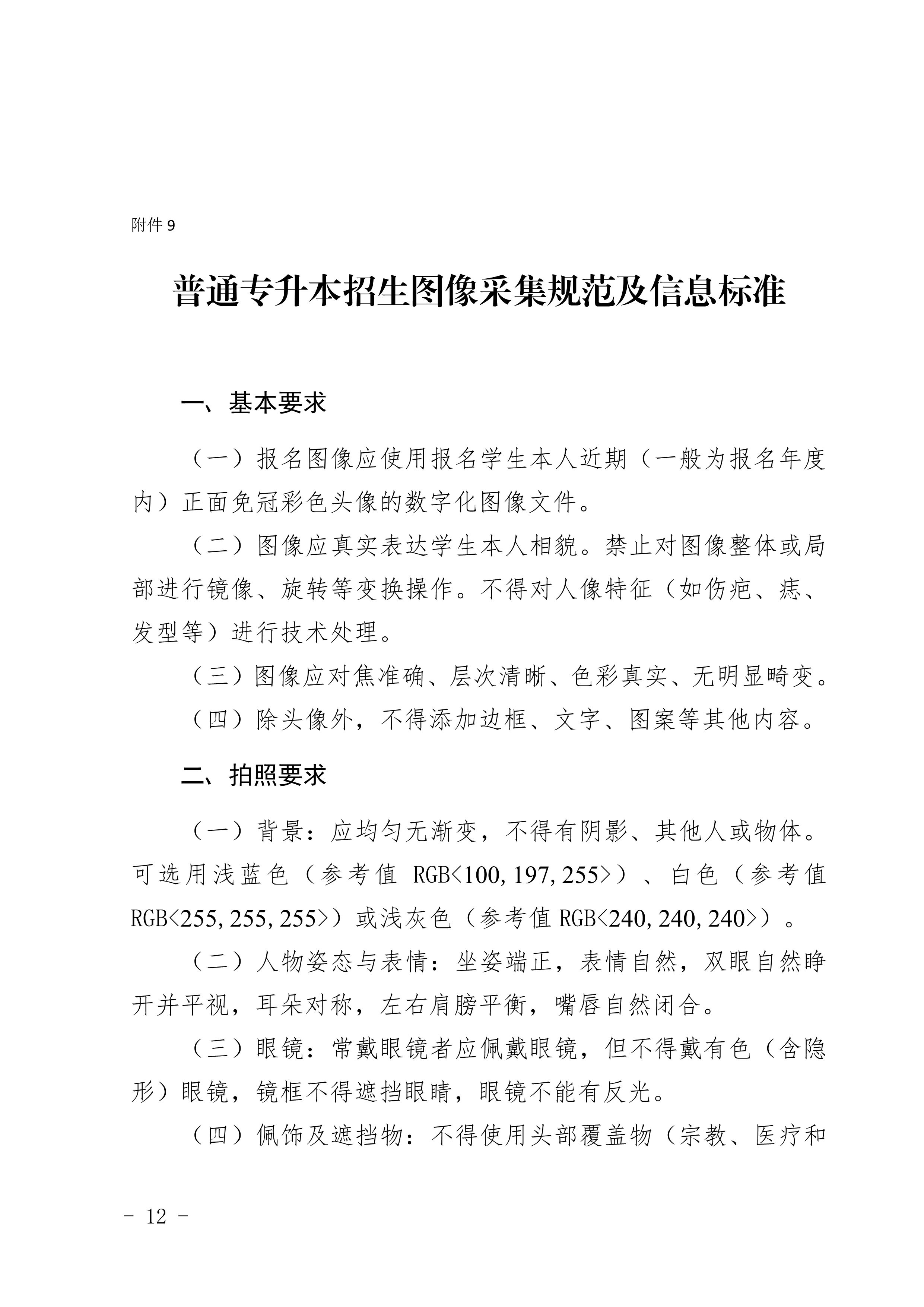
华体会网页版2024年普通专升本招生工作实施细则
2024-03-26
来源:教务处
文字:教务处
访问量:
【字体:
小
大
】
分享到:
【打印正文】
返回列表
×
用户登录
登 录
账号密码登录
成功登录后,
关闭浏览器前
24小时内
7天内
一个月内
始终
保持登录状态
忘记密码?
kaiyun开云官方网站
|
华体会官方网页版_华体会(中国)
|
乐鱼网页版页面登录
|
乐鱼直播官网_乐鱼(中国)
|
九游娱乐·(NineGame中国)官方网站
|
乐鱼直播官网_乐鱼(中国)官方
|
九游官方端网站_九游jiuyou(中国)
|
九游j9官方网站入口
|
开云在线注册
|
用户登录